- 公司动态
最新四川省水泥工业大气污染物排放标准
2021-12-22 15:20:28 来源:山东新泽仪器有限公司
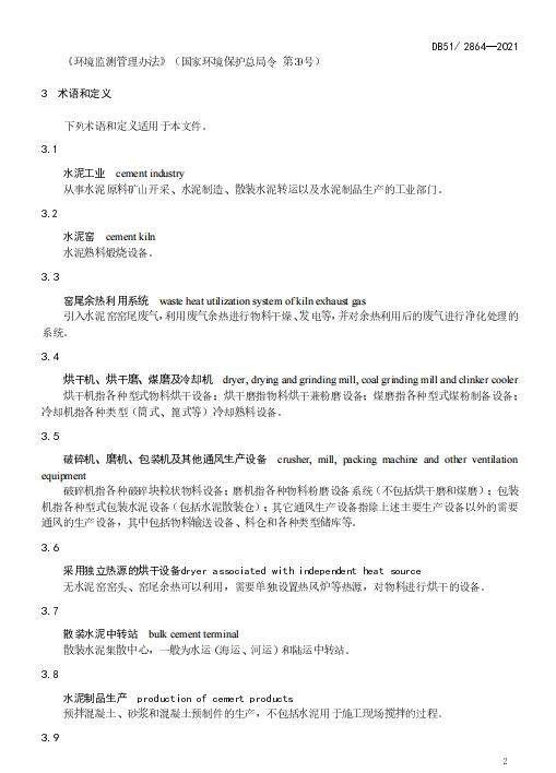
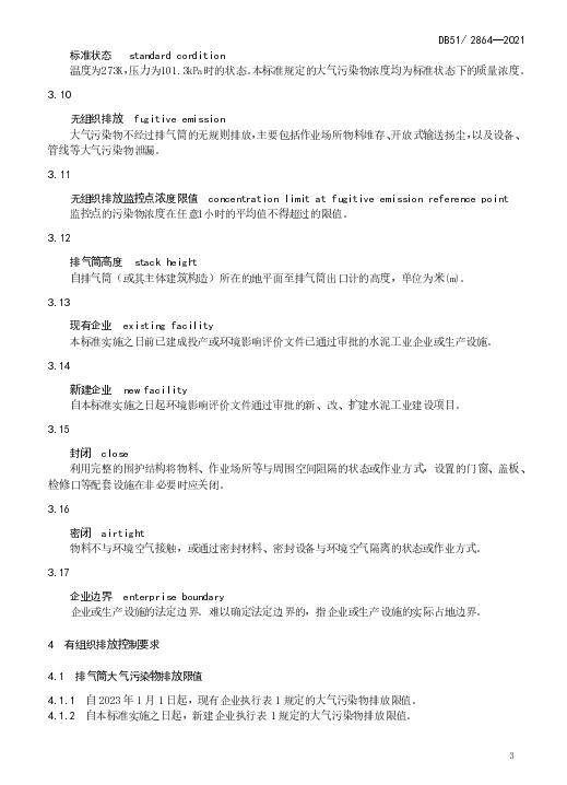
日前,四川发布《四川省水泥工业大气污染物排放标准》,标准于2022年7月1日实施。详情如下:

前 言
本标准按照GB/T 1.1—2020《标准化工作导则 第1部分:标准化文件的结构和起草规则》的规定 起草。
本标准由四川省生态环境厅提出、归口并解释。
本标准由四川省人民政府2021年12月1日批准。
本标准起草单位:四川省生态环境科学研究院。
本标准主要起草人:陈军辉、姜涛、孙蜀、冯小琼、熊文朋、梅林德、徐雪梅、尹寒梅、刘政、钱 骏。
本标准自2022年7月1日起实施。
本标准为首次发布。








lm
新发布
-
产品搜索
公司动态
- 山东新泽仪器有限公司年会圆满落幕,共绘未来新篇章
- 精英招募-携手新泽仪器,共筑美好未来!
- 山东新泽圆满完成某电力公司VOC在线监测系统安装,成功交付助力环保监控
- 新泽参展动态:第25届中国环博会在上海新国际博览中心盛大开幕
- 重大突破!我们的零气发生器荣获专利,又创新突破!
- 喜贺!新泽又添防爆冷凝器和零气发生器实用新型专利证书
- 《固定污染源废气 非甲烷总烃连续监测系统技术规范》国家标准 8.1日起实施
- 热力公司2台超低烟气在线监测系统2台氨逃逸已安装完毕
- 近期生态环境部曝光了一批排污许可违法违规的典型案例,请问违规的问题集中在哪些方面?有什么突出的特点?下一步将采取怎样的措施加强管理?
- 山西:关于进一步加快钢铁行业超低排放改造和监测评估工作的通知
扫一扫,手机浏览










